2025年2月14日,漫威新片《美国队长4》在中国内地上映首日便深陷舆论漩涡。
![图片[1]-《美国队长4》深陷与辱华漫威合作舆论漩涡,被中国观众抵制!-华闻时空](https://hwsk.oss-cn-shanghai.aliyuncs.com/2025/02/image-281.png?x-oss-process=image/auto-orient,1/quality,q_90/format,webp)
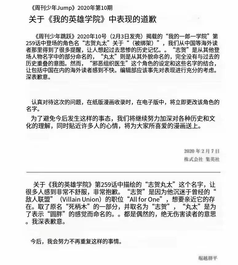
网络上《美国队长4》跟辱华漫威合作的事传的沸沸扬扬,一起来看看到底是怎么回事呢?
![图片[2]-《美国队长4》深陷与辱华漫威合作舆论漩涡,被中国观众抵制!-华闻时空](https://hwsk.oss-cn-shanghai.aliyuncs.com/2025/02/image-280.png?x-oss-process=image/auto-orient,1/quality,q_90/format,webp)
![图片[3]-《美国队长4》深陷与辱华漫威合作舆论漩涡,被中国观众抵制!-华闻时空](https://hwsk.oss-cn-shanghai.aliyuncs.com/2025/02/image-276.png?x-oss-process=image/auto-orient,1/quality,q_90/format,webp)
![图片[4]-《美国队长4》深陷与辱华漫威合作舆论漩涡,被中国观众抵制!-华闻时空](https://hwsk.oss-cn-shanghai.aliyuncs.com/2025/02/image-277.png?x-oss-process=image/auto-orient,1/quality,q_90/format,webp)
第二个争议:
《美国队长 4》定档情人节,首日排片率高达 30%,或将IMAX厅优先分配给该片,挤占了同期国产热门电影《哪吒 2》的排片空间。尽管影院排片遵循商业逻辑,但在联动事件曝光后,网友纷纷质疑“为何与辱华作品合作还能获得高排片”,呼吁抵制并指责审核部门的失职。
而《哪吒》在美国却遭遇极大的歧视。美国9959家院线才给哪吒安排了三百多场的院线,而且全部都安排在凌晨,还有午夜的时间。反观美国队长,在全美有7000到8000家的院线都给安排了黄金时间段。
很多网友纷纷表示,我是不会给美国队长是贡献一分钱的票房,就算你安排在黄金时间段。
![图片[5]-《美国队长4》深陷与辱华漫威合作舆论漩涡,被中国观众抵制!-华闻时空](https://hwsk.oss-cn-shanghai.aliyuncs.com/2025/02/image-278.png?x-oss-process=image/auto-orient,1/quality,q_90/format,webp)
图片来源网络视频截图
此次事件触动了中国人的民族情感,更暴露出好莱坞电影在中国市场面临的文化适应性难题。
来源:网络整理
© 版权声明
文章来源标明出处 如有侵权请联系删除。华闻时空系信息发布平台,仅提供信息存储空间服务


THE END














暂无评论内容